OHR-E600流量积算控制仪
智能流量积算仪配各种流量计,带温度、压力自动补偿,定量控制功能,根据工况自动演算流量系数。
1、OHR-E600流量量积算控制使用说明书(鼠标右键另存下载)
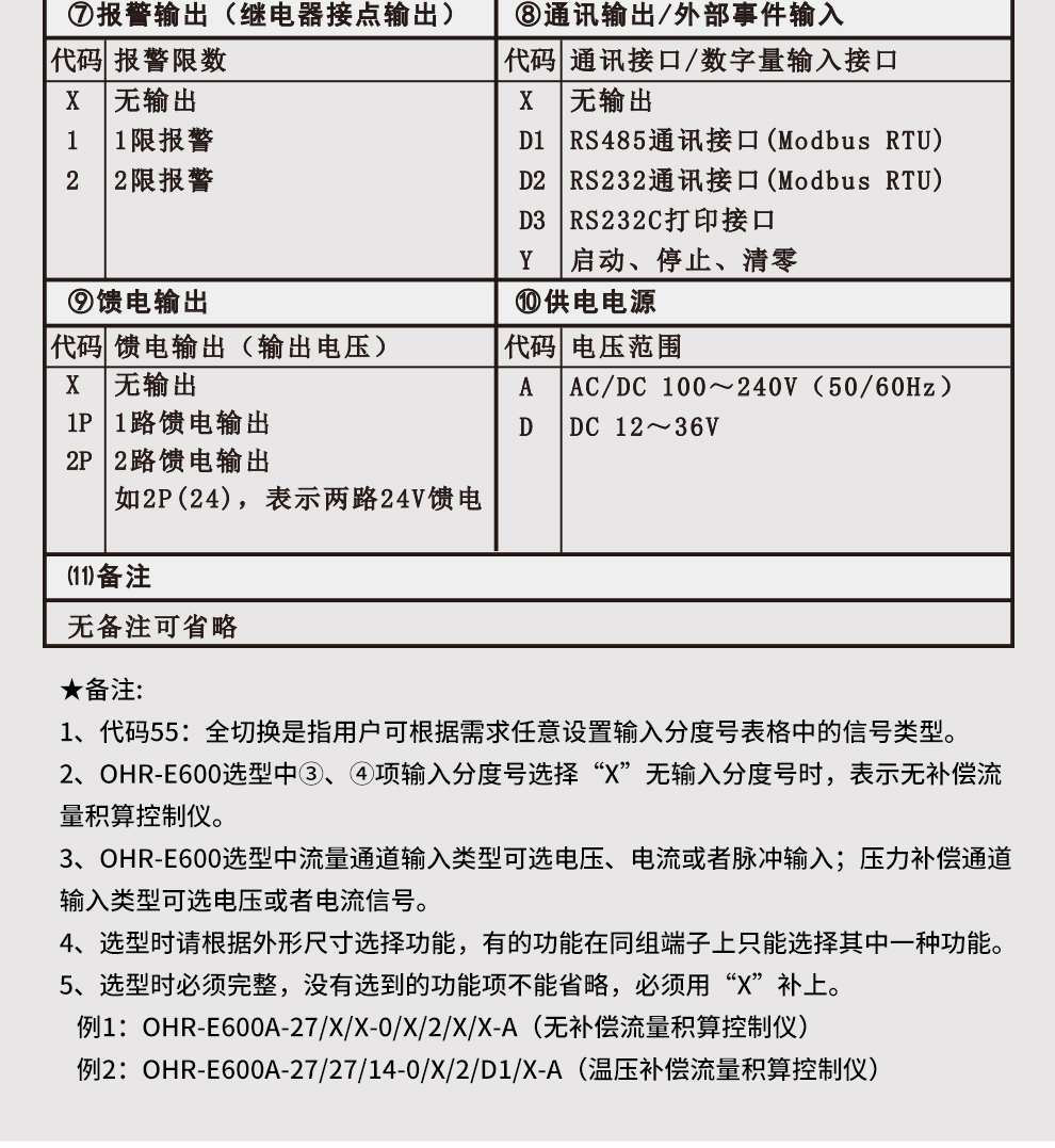
2、OHR-E600流量量积算控制仪选型手册(鼠标右键另存下载)
3、OHR-E600流量量积算控制仪保持寄存器(鼠标右键另存下载)
1、数码显示表报警功能不正常,表现在1、应该报警但报警不报警;2、显示仪表报警不能取消或动作太慢?
答:a、显示仪表除非触点粘、死机、报警参数设置不当才会导致报警异常;b、报警由信号值及所设置的报警值决定是否报警,报警要取消,可以通过设置报警方式为无报警模式,动 作太慢由内置的继电器触点响应时间决定,同时和采样显示值的变化速率有关,通过调节采样值的滤波系数可提高采样速率,使报警变快。
2、数字显示仪表与隔离器、安全栅的壳体是阻燃的吗?防护等级是多少?
答:所有虹润仪表机壳都带阻燃,阻燃等级为V0等级。
3、流量积算仪中的锂电池是多大的?可以使用多少年?可以自行换电池吗?
答:CR3220的钮扣电池,电池寿命与环境有关,一般3-5年,因为采用的是焊接工艺,需要对接焊工艺有一定操作能力的用户方可更换。
4、如何对OHR-E600进行小信号切除?
答:您好,流量指示灯亮的时候显示24,要确定您使用的流量计出来是什么信号的,如果是模拟量(线性,差压)的,那么切除的就是量程(补偿前的流量)的百分比;比如,您的量程是1000,那么要切除的量就是24,除以1000再乘以100%,得出的值设置到二级参数的Cut(小信号切除)即可;如果是频率输入,那么切除的就是频率个数,比如频率输入流量指示灯亮的时候显示24,那么二级参数的Cut(小信号切除)直接设置24即可。
5、外形及开孔尺寸如下: