OHR-G600/G600R系列流量积算控制仪/记录仪
彩色无纸记录仪/液晶流量积算控制仪对现场温度、压力、流量等各种信号进行采集、显示、控制、远传、通讯、打印等处理
1、OHR-G600/G600R系列流量积算控制仪/记录仪使用说明书(鼠标右键另存下载)
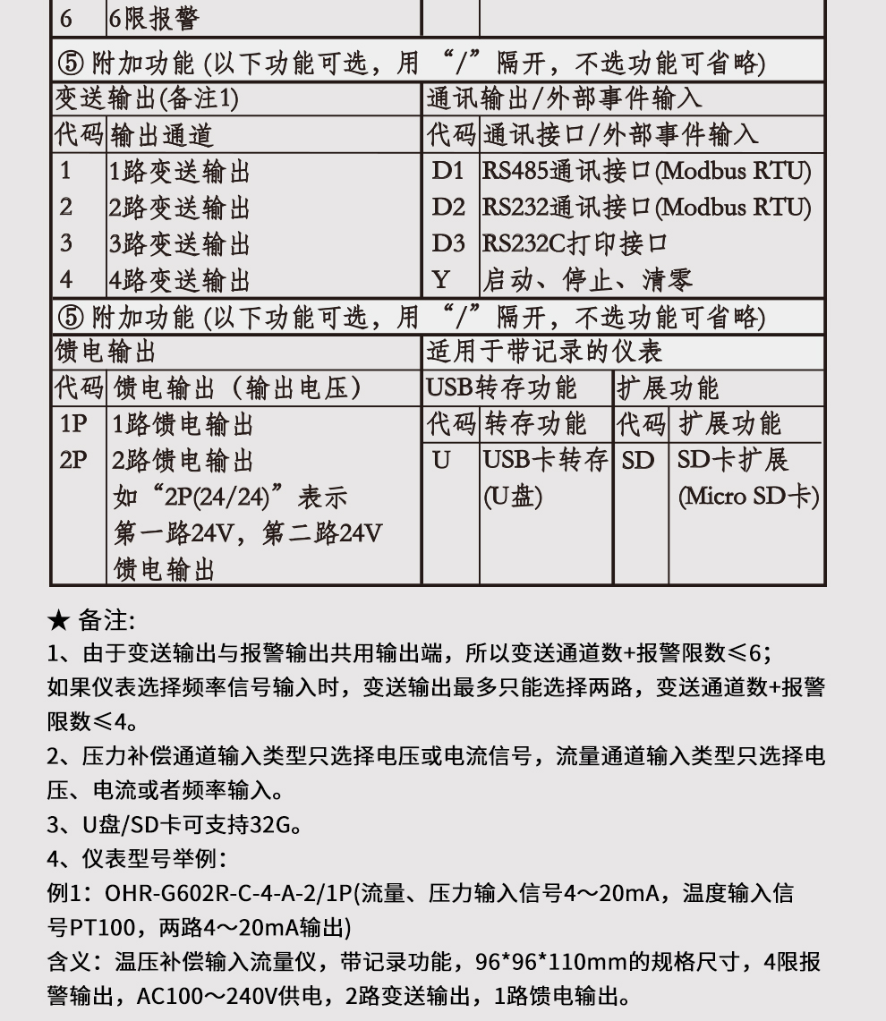
2、OHR-G600/G600R系列流量积算控制仪/记录仪选型手册(鼠标右键另存下载)
3、OHR-G600/G600R系列流量积算控制仪/记录仪保持寄存器(鼠标右键另存下载)
1、无纸记录仪U盘在计算机上无法读取数据,U盘已经有存储。U盘也已经格式化。
答:U盘数据需用答:上位机的软件的U盘工具读取后,才有历史数据及曲线可查询。
2、无纸记录仪在使用中只记录了一段时间的数据,之后再也不能记录了,但是显示正常该如何解决?
答:显示仪表过程中是否有修改过记录间隔,若是建议清空内存重新存储。
3、记录仪的传感器是怎么选择?
答:传感器是根据现场的环境和要求要选择的,根据现场要求选择不同的类型、安装方式等。这个我们有专门的工程师可以帮您选择最适合现场的传感器,欢迎垂询。
4、无纸记录仪U盘数据转存不了怎么办?
答:您好,一般转存之前可以把U盘进行格式化(按FAT32格式);如果这样还是出现不能存储请联系我们公司售后服务人员.
5、外形及开孔尺寸如下: