OHR-A300、A340系列傻瓜式人工智能PID温控器
傻瓜式人工智能PID温控器采用模糊PID算式,仪表启动自整定功能,可以根据被控对象的特性,自动寻找参数以达到很好的控制效果,无需人工整定参数,控温精度基本达±0.1℃,无超调、欠调,性价比高。
1、OHR-A300系列傻瓜式模糊PID温控器使用说明书(鼠标右键另存下载)
2、OHR-A300系列傻瓜式模糊PID温控器通信协议(鼠标右键另存下载)
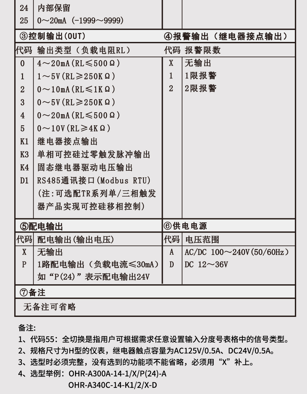
3、OHR-A300系列傻瓜式模糊PID温控器选型(鼠标右键另存下载)
1、显示仪表的量程需要定做吗?
答:不管是数码管显示还是液晶显示的仪表,都不需定制,通过显示仪表内部就可以进行量程设置,例如要求温度是 0~1000度的,只要将量程设置好就可以了。
2、24V配电是做什么 用的?配电与馈电的区别是什么 ?配电与馈电的负载是一样的吗?
答:24V配电是给传感器供电的,一般如果是温度信号(除温度变送器外)直接输入的话,就不要这个24V配电,主要是针对变送器、流量计,如压力传感器,温度变送器,电磁、涡街流量计等。控制类仪表的配电是指:专为2线制变送器供电的电源,通常正(+)端为24V输出端,负(-)端为信号采集端;其24V的负(-)端与信号采集的负(-)端在仪表内部短接。馈电:馈电与输入信号之间完全隔离,4线制传感器普遍要求输出与电源之间需要隔离,所以使用馈电连接;馈电的24V-端也可与输入信号的负端短接实现与2、3线制变送器的连接
3、显示仪表变送输出功能不正常?通讯不通如何解决?
答:变送输出与对方所接入的设备采样电阻匹配有关,通常要小于500欧才能正常使用,其它变送输出异常需具体现象具体分析,通讯不通,需要先查通讯电压是否正常,同时检查仪表的设备地址、波特率与所接串口是否一致,虹润公司仪表通讯采用的是标准的MODBUS RTU协议,需要在上位机相关通讯软件支持该协议才能通 讯,同时通讯异常与通讯距离,现场干扰都有关系,要具体问题具体分析。
4、显示仪表使用环境温度是多少?相对湿度是多少?在高原地区或北方地区是否可以正常使用,如湿度较高的遂道内、零下30度的室外?
答:-10~50度的工作环境;对湿度没有太高的要求,仪表本身有一定的发热量,可以蒸发掉部分水气,在高原 地区或北方地区可以正常使用,只要符合我们所提供的工作环境。
5、数码显示表报警功能不正常,表现:1、应该报警但报警不报警;2、仪表报警不能取消或动作太慢?
答:1、显示仪表除非触点粘、死机、报警参数设置不当才会导致报警异常;2、报警由信号值及所设置的报警值决定是否报警,报警要取消,可以通过设置报警方式为无报警模式,动作太慢由内置的继电器触点响应时间决定,同时和采样显示值的变化速率有关,通过调节采样值的滤波系数可提高采样速率,使报警变快。
6、外形及开孔尺寸如下: