OHR-T系列触摸超薄彩色无纸记录仪

  • 产品型号: OHR-T712-X-X-A
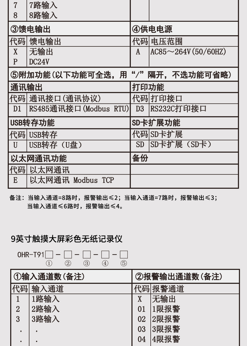
  • 彩色无纸记录仪/温度记录仪采用新型大规模集成电路,对输入、输出、电源、信号采取可靠保护和强抗干扰设计。8路万能信号输入(可组态选择输入:标准电压、标准电流、热电偶、热电阻、频率、毫伏等)。可带4路报警输出,1个馈电输出,RS485通讯接口,以太网接口,微型打印机接口和USB接口,SD卡插座。

    咨询电话 4006007011

    商务邮箱 hrgs@hrgs.com.cn

    虹润官方微信

    fjhongrun

    • 虹润旗舰店 点击这里给我发消息
    • 在线客服

      • 技术客服 点击这里给我发消息
      • 销售客服 点击这里给我发消息
      更多
    • 工作时间

      • 周一至周六8:00-21:00
      • 节假日时间另行通知---
    • 联系方式

      • 联系电话:4006007011
      • 联系手机:18950665619