OHR-E700系列多回路测量显示控制仪
多回路测量显示控制仪针对现场温度、压力、液位、速度等各种信号进行采集、显示、控制、远传、通讯、 打印等处理,构成数字采集系统及控制系统,适用于需要进行多测量点巡回检测的系统。
1、 OHR-E700系列多回路测量显示控制仪使用说明书(鼠标右键另存下载)
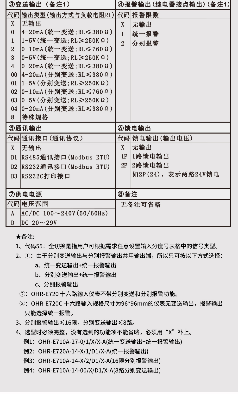
2、 OHR-E700系列多回路测量显示控制仪选型手册(鼠标右键另存下载)
3、 OHR-E710系列多回路测量显示控制仪保持寄存器(鼠标右键另存下载)
1、E700显示仪表通讯,请问5700巡检仪和PLC通过modbus通讯怎么样实现?
答:OHR-E700与PLC通讯一般是通过RS485通讯方式来实现的;OHR-E700巡检仪RS485输出端A+(正极)与PLC RS485正极连接,OHR-E700巡检仪RS485输出端B-(负极)与PLC RS485负极连接即可;然后根据我们配的OHR-E700巡检仪的通讯寄存器地址在PLC上进行数据组态就可以了。
2、多路巡检仪中的统一报警和分别报警有什么区别,带记忆报警跟不带记忆报警有什么区别?
答:统一报警是在多通道输入的情况下共用一组报警输出,如:8路信号输入,现在显示仪表巡检显示到第一通道, 如果这时达到第一通道的报警值就输出报警;然后仪表巡检到第二通道,报警取消,如第二通道也达到第二路的报警设定值,则也报警输出。记忆报警功能只在统一报警时有此功能,如这时设定了记忆报警,巡检到第二路时不管第二路有没到设定报警值,仪表都会保持住第一通道的报警。比如,第一路是上限报警,到第二路时第二路为下限报警,仪表就会显示上下限同时报警,报警只有等仪表巡检一圈回到第一通道时,第一通道显示值也没有到达报警范围时,这个上限报警才会取消,这时显示仪表还保存住第二路的下限报警,也要等到巡检到第二通道并且显示值在正常范围时才会取消报警。分别报警就是多通道仪表每通道都会有一组对应的上下限报警输出,互相不干扰,报警随时根据输入的信号值变化,不用等仪表巡检到各个通道。
3、外形及开孔尺寸如下: