新闻资讯

03月19日 2018

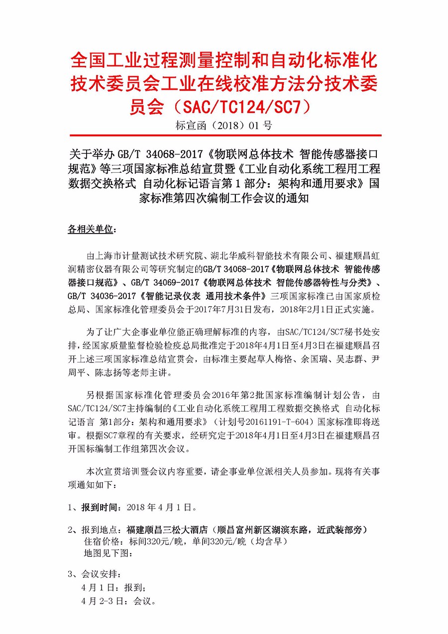
国家三项物联网仪表标准宣贯会暨国标编制会议在福建顺昌虹润召开

发布者:虹润集团

    近日,据全国工业过程测量控制和自动化标准化技术委员会工业在线校准方法分技术委员会(SAC/TC124/SC7)标宣函(2018)01号文件通知,国家质量监督检验检疫总局批准,由虹润公司主持起草的GB/T 34036-2017《 智能记录仪表通用技术条件》 ,参与制定的GB/T 34068-2017《 物联网总体技术 智能传感器接口规范》、GB/T 34069-2017《物联网总体技术 智能传感器特性与分类》等三项国家标准总结宣贯会暨《工业自动化系统工程用数据交换格式 自动化标记语言 第1部分:架构和通用要求》国家标准编制工作组第四次会议将于2018年4月1日-4月3日在福建顺昌虹润公司隆重召开,作为东道主和会议的重要参与者,虹润公司将全程参与并全力支持会议工作。

    自2010年至今,虹润公司主持或参与起草制定42个国家标准,其中5项标准为第一起草人,4项标准已于2017年8月颁布,2018年2月实施。另外公司还参与制定了工业校准器等37项标准的编写工作,其中福建第一的有19项。今后虹润公司会继续参加标准化编写工作,为促进国内智能传感器及智能记录仪表的发展,促进相关产业标准化及规范化贡献自己的一份力量。

咨询电话 4006007011

商务邮箱 hrgs@hrgs.com.cn

虹润官方微信

fjhongrun

  • 虹润旗舰店 点击这里给我发消息
  • 在线客服

    • 技术客服 点击这里给我发消息
    • 销售客服 点击这里给我发消息
    更多
  • 工作时间

    • 周一至周六8:00-21:00
    • 节假日时间另行通知---
  • 联系方式

    • 联系电话:4006007011
    • 联系手机:18950665619